01.研究背景
西南五区(青浦、松江、金山、奉贤、闵行5个区)供水管网长度约为10 560 km。“十二五”期间,郊区供水管网基本形成分片集约的供水格局,全市供水安全保障能力得到进一步加强。供水企业对管龄较长、易爆易漏、材质较差的供水管网进行更新改造,结合金山、青浦水厂等新建及扩建工程,累计敷设DN500以上管道约350 km,改建DN300以下小口径管网约2200 km。虽然供水管网基础设施已得到进一步完善,但管网生物风险与水质调控亟待加强。随着西南五区水源取水口归并,水厂集约化,导致供水管网输配距离增加,停留时间延长,流速慢,供水管网生物风险大幅提升。
管网消毒、清洗、非开挖修复诊断与评估关键技术研究术语国家科技重大专项“金泽水库原水水处理工艺优化与安全输配技术研究与应用”(2017ZX07207004)课题的研究任务之一。依托“十二五”水专项供水管网水质安全多级保障与漏损控制技术研究与示范的研究成果,结合上海市集约化供水和用户端水质保障示范工程的应用经验,开展供水管网水质安全综合风险评估与调控技术研究。关键技术结合管网水质特点和运行现状,综合评估管网特征,提出供水管网分级调控和改造方案,协同管网多级消毒、冲洗、修复,保障供水管网运行安全,构建管网输配多级保障体系。
02.研究内容
研究供水管网水体中生物指标、化学指标的变化规律,统计物理指标、化学指标与生物指标变化的相关性;研究确定表征管网水质与运行安全的关键指标与综合指标,以及管网补充消毒、管道冲洗、修复等调控措施的启动条件。
基于管网水质分析和运行诊断评估结果,结和现场条件,研究制定分级调控方案:对于轻度腐蚀结垢、水龄长、水质异常的管道,开展管网冲洗;对于腐蚀结垢严重、漏损、受损程度高的管道,开展非开挖修复;对超役、重度腐蚀或严重老化、破损的管道采取更新改造措施;对于余氯(总氯)无法达到控制目标的区域开展管网补充加氯消毒。
03.关键技术
3.1 技术内涵
以物理指标、化学指标、生物指标的变化为表征,分析管网水质与生物安全性;根据水质特点和管网特征,科学选用消毒、清洗、非开挖修复技术提升管网水质,集成供水管网水质调控技术,保障供水管网运行安全。
3.2 技术工艺
3.2.1 管网诊断评估技术
传统管网检测主要利用声学原理,需要依靠技术人员的工作经验,主要针对管道漏损检测,具有一定的局限性。目前,上海市多采用基于视频和声学的、无损的状态评估检测技术,用于日常管道状态的诊断评估与漏点定位,客观反映管道内部状况。通过管道内窥检测,得到管道受损面积占比和异常点数量,并结合其受损程度,综合评估管道受损状态,如表1和图1所示。

上述管网检测评估技术适用于中大口径管道(≥DN300),可在不影响管网正常供水运营的状态下对管道内部的多种状态进行检测。对于小口径管道(
3.2.2 管网清洗技术
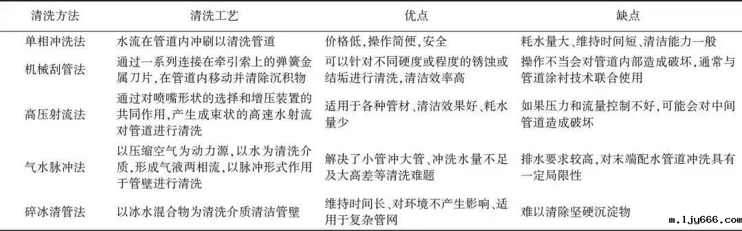
目前,国内外普遍采用物理清洗技术,主要包括单向冲洗法、高压射流法、机械刮管法、气压脉冲清洗法和碎冰清管法等(表2)。在实际工程中,需要综合考虑管径、管内流速、工程措施、排水要求等因素,科学选用管网清洗技术。
1)启动条件
通过供水管网水质物理指标、化学指标与生物指标变化的相关性分析,筛选出浑浊度、余氯(总氯)、亚硝酸盐、异养菌平板计数(HPC)、总铁等关键指示参数,结合管网诊断评估结果,有条件的地区还可以模型模拟情况作为管网清洗措施的依据。除新建管网或管网维修后在并网前需按照相关标准进行管网冲洗消毒外,若出现下列情况可以考虑进行管网冲洗。
(1)管网水质特征
a.浑浊度偏高、余氯偏低的区域,尤其是经管网补氯后,末梢余氯仍低于0.1 mg/L;
b.HPC、总铁指标异常(Z-score标准化值均>1.8)的点或区域;
c.出现亚硝酸盐积累现象(高于0.075 mg/L),水质稳定性较差的点或区域;
d.其他管网薄弱环节(管网末梢、“黄水”现象等)。
(2)管网检测诊断
通过管道检测诊断,评估管道运行状况,作为工程措施依据,对存在轻度腐蚀结垢或受损系数较低的管道进行冲洗。
(3)管网模型模拟
有条件的区域,可根据模型模拟情况,重点关注流速较低、水龄较长、余氯较低的管道。
2)工艺参数
目前,城市供水管网清洗普遍采用水力冲洗方式,主要包括单相冲洗法和气水脉冲方法,工艺参数如下。
(1)单相冲洗法
a.冲洗水量可按冲洗管段容积的10~15倍进行测算;
b.水流流速不小于1.2 m/s。
(2)气水脉冲法
a.冲洗水量可按冲洗管段容积的4~6倍进行测算;
b.进气管末端压力应大于冲洗管道水压,压差应大于0.03 MPa;
c.入口水压为0.25~0.40 MPa,入口气压为0.40~0.65 MPa;
d.进气时间为5~20 s,停气时间为10~30 s;
e.参数可根据冲洗效果适当调整。
3.2.3 管网多级消毒技术
近年来,上海在开展降低管网余氯,改善余氯带来的口感问题,2018年管网平均余氯为0.85 mg/L,2019年起每年管网余氯降至0.05 mg/L,至2021年上海管网平均余氯降至0.70 mg/L,由此余氯带来的口感问题可以基本解决。
为改善消毒效果,保障管网水质,采用水厂-泵站两级消毒方案,在确保微生物指标合格的情况下,合理选择消毒工艺,降低出厂水余氯,严格控制消毒副产物,精准确加氯,采用管网补氯措施,针对局部区域管网余氯(总氯)无法满足控制目标的情况,在管网增压泵站和水库泵站环节进行补氯措施,平稳管网余氯,改善余氯带来的口感等问题,保障末端水质稳定达标。
1)控制条件
对泵站加氯量的控制,宜根据不同季节、不同水源合理制定出站水余氯控制指标(表3)。同时,总氯控制指标还应根据供水管网输配距离、余氯衰减情况、管网末梢微生物指标检测结果等,结合进站氨氮进行合理调整,实现精细管理、精准加氯。
对于以化合氯出厂的水厂,其范围内的泵站应定期手动或在线监测进站水氨氮,当总氯不能满足要求时,应采取补氨措施,补氨后,氨氮一般不超过0.25 mg/L。另外,针对游离氯消毒水厂,在满足加氯控制目标时,还应注意消毒副产物的生成情况,合理调整加氯量,严格控制消毒副产物。

2)工艺要求
(1)加注点设置和投加方式
水库泵站的加注点应设置在水库泵前,增压泵站的加注点应设置在泵前管道上。为保障投加效果,加注管需要保证一定的入水深度,防止药剂外溢造成浪费和污染。
次氯酸钠溶液可直接原液投加,也可根据实际情况稀释后投加。通过调节加注泵的冲程或频率控制投加比例和投加量,并根据实际情况及时调节加注量。
(2)控制模式
加氯系统控制模式:就地控制、远程手动控制、远程自动控制。控制级别由高到低:就地、远程手动、远程自动。
随着计算机技术的飞速发展,无人值守成为未来泵站的管理模式,补充加氯工艺向自动控制方向发展。操作人员通过设置关键运行参数或发出控制指令,结合在线监测数据,系统根据联动步骤进行闭环自动控制,实现自动加注和远程监控(图2)。自动控制时可按流量比例或余氯反馈自动投加次氯酸钠。
图2 自动加氯控制系统示意图
3)保障措施
泵站补充加氯期间还应实时关注泵站进、出水以及加氯后的水质情况,及时调节药剂投加量,并定期检测次氯酸钠有效氯含量,确保补充加氯效果。
同时,还需重点关注管网末梢的水质情况。对管网末梢余氯偏低的区域(≤0.1 mg/L),或存在亚硝酸盐氮积累现象(>0.075 mg/L)的点或区域,应协同管网冲洗,稳定和提升管网水质。
3.2.4 管网非开挖修复技术
通过对管道运行状况开展诊断评估,针对严重老化或受损系数高的管道进行修复措施,尤其是交通繁忙、不易开挖修复的管道应采取非开挖修复技术,对管道进行整体或局部修复。该技术是将PE内衬、薄壁不锈钢内衬等通过折U或缩径的形式,在一定的牵引力和牵引速度下拉入主管道,或将环氧树脂作为喷涂材料,通过卷扬机拉力作用下的旋转喷头或人工方法将材料依次在旧管道内喷涂,形成加固层,经过自然养护,形成主管道-衬里复合管,达到对旧管道的修复。在实际工程中,依据《城镇给水管道非开挖修复更新工程技术规程》(CJJ/T 244—2016)中提出给水管道非开挖修复工艺设计的原则性规定(表4),结合管道状况,科学选择修复工艺。

3.3 示范应用案例与成效
协同管网诊断评估技术,依据管道状态评估结果,结合水质特征,进行水质分级调控,在闵行区开展应用验证,具体如下:1)对轻度腐蚀结垢、水龄长、水质异常管道开展气水冲洗;2)对腐蚀结垢严重、漏损、受损程度高的管道开展非开挖修复。
(1)管网气水冲洗
管网气水冲洗应用于闵行区中谊路-东方花园一期DN300球墨铸铁管,冲洗长度约800 m。该管段存在黄水问题,通过管网检测诊断,其内部存在轻微腐蚀,受损系数低,且冲洗前水质分析结果表明该区域浑浊度为0.67~0.90 NTU,存在超过上海市地方标准限值风险。因此,基于管道诊断结果和水质特征,对该管段采用气水冲洗。

图3 冲洗过程中浑浊度变化(左)和冲洗后效果(右)
应用结果表明,气水冲洗技术能有效去除管网内壁污染物,改善管道卫生状况,浑浊度指标明显改善(降低70%)。此次气水冲洗用时110 min,与常规冲洗方法相比可较大程度的缩短工期,减小对周边环境和居民用水的影响,且节省水量约99.59 m3/h,达到事半功倍的清洗效果。
(2)管网非开挖修复
管网非开挖修复技术应用于闵行区龙吴路(景联路-双柏路)DN800铸铁管,修复长度为1 140 m。由于该管段处于管网末梢,距离水厂较远,余氯偏低,存在微生物风险,管网诊断评估结果表明,该管道存在多处漏点、腐蚀和管瘤,受损程度高,且所处路段交通繁忙且管道位于绿化景观带,传统开槽排管将大面积毁坏绿化林木,同时也会破坏部分新修道路,因此,采取非开挖修复技术对该管道进行结构性修复(图3和图4)。

图4 修复前(左)、修复后(右)对比
管网非开挖修复技术可有效避免传统开槽排管大面积毁坏绿化带和道路,减小了对周围环境和路面设施的影响,施工周期短,操作便捷,实现了对繁忙路段的管道修复和改造。非开挖修复后既解决了管网内部锈蚀和水垢问题,修复后内壁光滑,无褶皱、无脱落、无气泡、粗糙度n<0.01,可极大降低介质在管道内的阻力损失,管道输水能力提高;且固化后支撑管具有极高的结构强度,能够保证不依靠原有旧管道的结构强度进行独立承压,极低的蠕变使得管道可以使用50年以上,大大延长了管道使用寿命。从水质上看,修复后浑浊度指标显著降低(0.09 NTU),余氯衰减情况明显改善,修复后管网水质达到上海市《生活饮用水水质标准》(DB31/T 1091—2018)的要求的基础上,满足菌落总数小于20 CFU/mL,浑浊度<0.2 NTU的考核要求,取得良好的应用效果。
04.总结与展望
保障供水管网输配水质是提升龙头水质的一个关键环节,本研究基于管网水质参数的变化规律和相关性分析,筛选出浑浊度、余氯、HPC等关键指标作为指示参数,并通过基于视频和声学的管道内窥检测技术,评估管道腐蚀结垢、受损程度,结合管网水质特点,综合考虑相关现场因素,协同管网多级消毒、冲洗、修复,集成供水管网水质调控技术,核心在于有针对性的调控措施及启动条件,通过制定分级改造和调控方案,构建水质多级保障体系,指导管网运行维护,保障管网的安全运行和输配过程的水质稳定。关键技术在上海市西南五区得到应用和验证,为管网精细管理提供技术支撑,助力实现高品质供水目标。
作者:刘辛悦,沈玉琼,杨 坤,翁 杰,朱佳华,白晓慧
来源:净水技术公众号











