导 读
技术评估和和验证是科技成果应用与扩散的重要中间环节,可有效促进科技成果的推广应用。通过对国家重大水专项中城市供水系统风险识别与应急能力关键技术的梳理,采用技术就绪度方法对其成熟度评价与分类,并对相关技术整合后进行技术验证和实例分析,不仅能深入剖析供水系统的各单元环节的子系统,评估城市供水系统的应急能力与风险识别能力,而且还可为同类技术的评估和验证提供借鉴。
0 引 言
当前针对城市供水系统综合风险的分析评价方法缺乏,现有城市供水规划对提升城市供水系统应急能力考虑不够,急需提出供水系统高危因素识别与分类方法以及城市供水系统应急能力评估方法。通过对供水系统的解析,识别系统中的高危因素,量化分析风险因子,并提出规划的调控技术措施——风险识别,是本技术的其中一个研究难点。本技术另外一个难点是如何评价城市供水系统应急水平,量化分析城市供水系统的应急能力。国内在城市供水系统风险分析研究这一领域起步较晚,尚未形成完整的理论体系。吴小刚等采用最小割集理论建立了城市给水管网系统的故障风险评价模型,并通过自行编制的程序进行了相关的实例分析。李蝶娟等提出了太原市2000-2030年的高、中、低3种需水量预测方案,并进行了未来规划期降水、径流和地下水资源的人工系列生成,对上述规划期内的供水风险及其变化过程进行了定量分析。在供水应急能力方面,刘俊和俞国平探讨了有效提高城市处置水源和供水突发事件的能力,建立城镇供水的日常安全保障机制和发生紧急情况时迅速有效的应对机制,建设一整套城镇供水安全保障与应急体系。张晓健提出了加强城市供水系统风险分析与供水应急规划调度决策体系的必要性,以及建立水源突发污染事故风险评估方法,城市供水系统应对水源突发污染事故能力的评估方法的重要性。
城市供水系统风险识别与应急能力评估技术是指针对城市现状供水系统,参考EPA标准识别规划层面影响供水系统安全的高危要素,建立城市供水系统关联高危要素的识别技术方法,针对识别出的高危要素,研究相对应的规划控制方法,通过建立评价指标体系,评估城市供水系统对潜在风险的应急能力。本文采用技术就绪度评价方法对城市供水系统风险识别与应急能力评估技术进行了比较完善的技术评价,通过两个具体案例全面的验证了技术的可行性与实际效果。
01 技术评估
技术就绪度(Technology Readiness Level,TRL)是将单项技术或技术系统在研发过程中所达到的可用程度进行量化,是衡量技术成熟状态的指标。通过对新技术进行TRL评价,可较为准确地确定技术的发展状态,判定技术成熟度是否适合进行规模化应用,已经在国内外重大科研项目技术成熟度评价中广泛采用。本文即采用该评价方法对城市供水系统风险识别与应急能力进行评价。
1.1 技术简介
1.1.1 技术内容
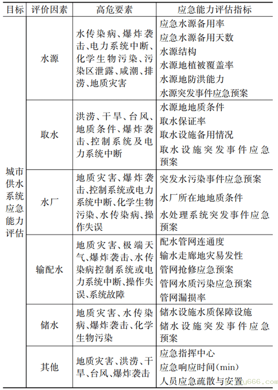
该研究以“供水系统风险识别与应急能力评估技术”为核心对城市供水系统进行系统分析,对供水系统的各单元环节进行子系统的分析与构建。参考EPA标准识别规划层面影响供水系统安全的高危要素,建立城市供水系统关联高危要素的识别技术。针对已识别出的高危要素,研究相对应的规划控制技术,通过关联评估指标,评估城市供水系统的应急能力。该技术的主要创新点包括:①对应供水系统各规划层次、全流程识别高危要素;②基于高危要素的识别,提出关联的应急能力评估的指标体系;③开展综合评估,制定应急供水规划,提高应急供水能力。
1.2 技术就绪度评价
1.2.1 评价方法
技术就绪度一般分为9级,等级高表明技术成熟,趋近应用。TRLl-TRL2为立项阶段,以基础性的概念研究、阐述和功能证明为特征;TRL3-TRL8为研发阶段,以研究性的实验、验证、部件完善为特征;TRL9为推广应用阶段,以实际中的成功应用为特征(加参考文献那个指南)。不同类型成果就绪度准则应分别制定,便于准确描述成果就绪度。城市供水系统风险识别与应急能力属于管理类技术,此类技术的研发和应用过程为从纯理论标准到可操作标准的演变过程,技术成熟的标志是推广至示范地以外的地区或国家层面,形成政府文件或行业标准。根据上述研发过程特征,制定表1所示的就绪度评价准则。
1.2.2 评价结果
根据上述的技术就绪评价准则,根据各项技术成果的产出内容和形式、成果应用及推广情况等就绪度特征,对供水系统风险识别与应急能力技术的就绪度进行了评价(见表2),总体技术就绪度较高。
从技术就绪度评价结果可知,供水系统风险识别与应急能力评估技术的就绪度最高,已经处于研发阶段后期,即将进入推广应用期,需要更加全面和完善的技术验证和评估。管网健康状态多维风险评价与更新改造优化技术的就绪度最低需要继续研究实验,城市供水系统风险评估与安全管理研究、流域水环境突发型风险预警与控制技术、松花江流域风险评估技术的就绪度等级较高,技术成熟度较高,推广应用前景较好但是仍需进一步深入和完善。
02 技术验证与应用
技术验证可以科学、公正、可靠地反映新技术的真实性能,提高了技术可信度,从而使验证后的技术在项目立项、融资和市场竞争力方面得到广泛的认可,有效地推动创新技术的市场化进程。现场实证可以解决制约环境技术验证(ETV)和最佳可行技术(BAT)应用的数据缺失、信息失真的问题。供水系统风险识别与应急能力评估技术作为水专项“十一五”及“十二五”期间有关供水系统风险评价、控制及预警相关的研究取得的核心成果,本研究只对该技术进行技术验证。根据实际应用,本文选择了江苏省常州市和山东省济南市分别对风险识别技术和应急能力评估技术进行验证。
2.1 验证方法
2.1.1 供水系统风险要素识别验证
供水系统风险要素识别按照风险识别一般步骤(逻辑维)。采用专家调查法(知识维)得到了供水系统在规划、设计、施工及运营不同阶段(时间维)的风险树(见图1),这种风险交叉识别是风险评估领域的常用方法,具有较好的完备性和适用性。识别得到供水系统面临的技术风险和非技术风险(见表3),非技术风险包括台风、洪涝、干旱、地质灾害对水质水量的威胁,演变型水污染等等;技术风险包括主动攻击供水设施、操作人员被动失误、供水系统设备故障、对民众心理恐吓以及突发型水污染等等,并对风险采用马尔科夫潜在影响模型(Markov Latent Effects model,MLE)进行定量计算,确定各因素的风险水平。这种采用交叉识别的风险识别方法是风险评估领域的常用方法,但是在实际使用的过程中,仍然需要按照环境技术验证的原则,评价技术的实用性和可行性。
图1 风险交叉识别思维导图
表3 风险因素规划调控
注:●——表示关联度高,应在本层面实施;——表示关联度较高,可在本层面实施;空白表示基本无关联,不宜在本层面实施。
2.1.2 应急能力评估指标体系验证
根据国家、地方及行业应急相关的政策及预案要求,结合环境技术验证原则进行应急能力评估指标调整(见表4)。
随着技术、经济、管理等条件的变化,对郑州市2015-2018年60起供水系统风险统计发现,水污染54项,地质灾害2项,被动失误4项,其中水污染54项包括突发型水污染44项,演变型水污染10项。上述数据说明水污染是导致供水系统风险的主要因素,因此原研究中交叉识别得到的自然灾害导致的水源水量风险随着近年来备用水源建设基本消失,规划阶段已有和潜在的水污染风险未能突出,实证评估表明应提高突发性水污染的权重和风险发生概率,增加地质条件、二次供水等风险因素。
2.2 风险识别技术应用
常州的给水厂分布见图2,由图可知魏村水厂为唯一一个紧邻长江且位于城市上游的水厂,当在长江魏村取水口附近发生特大污染事件时,魏村水厂及下游的西石桥水厂、礼河水厂被迫停止运行,此时整个市区的运河北片及金坛城区处于断水状态,受影响人口约160万;当在滆湖发生大面积内源污染事件时,礼河水厂、武进水厂仍可最大限度接受长江原水达46万m³/d制水,对运河南片供水影响极小。因此,本研究报告以长江突发性污染事件的应急为例进行风险评估。
图2 常州水厂分布
2.2.1 风险识别
通过调整后的风险指标体系对江苏常州市的供水系统风险防控进行应用分析(见图3)。常州位于长江沿岸,目前供水水源为长江及滆湖。根据市区的实情判断,城市供水系统抵御和防范洪涝干旱、地震等自然灾害的能力较强,对城市供水系统安全构成较大威胁的突发性事件有四种情况。
图3 长江常州段环境风险源识别
(1)城市水源地或主要供水设施遭受化学、生物、毒剂、病毒、油污、放射性物质等污染导致供水中断。
(2)水厂或区域性增压站消毒、输配电、净化构筑物等设施设备发生火灾、爆炸、投毒、倒塌、严重泄漏事故。
(3)城市主要单根输配水干管发生爆管不能短期修复导致区域性供水中断。
(4)调度、自动控制、营业等计算机系统遭受入侵、失控、毁坏。
采用调整后的权重和风险指标体系,通过MLE定量风险计算可知,城市水源地遭受污染导致的供水中断对供水安全产生灾难性、全局性破坏,风险最大,应作为本次风险防控重点。其中以长江作为唯一水源地的常州运河北片区,在长江魏村取水口附近发生特大污染事件时,魏村水厂及下游的西石桥水厂、礼河水厂被迫停止运行,此时整个市区的运河北片及金坛城区处于断水状态,面临极大的供水安全威胁,受影响人口约160万。
2.2.2 识别结果
魏村水厂取水口上游2 000 m起至利港取水口下游1 000 m范围内,河段长度共计15 km,存在的突发型污染源有航运船只油污泄露、化工园区有毒物质事故泄露及污水厂事故超标尾水排放。
采用平面二维水力模型及污染扩散模型预测事故对取水口水质影响,计算结果(见表5)表明:虽然长江流量大、流速快,污染物稀释和自净能力强,但遇到船只油类泄露和滨江化工区事故风险时,影响时长达到60 h,遇到潮汐时,影响时长可达90 h。因此,需要加强水源保护区警戒,对来往船只充分预警提示,近期对滨江化工园区加强风险防控,远期考虑搬迁。
影响较小60 h结果表明:由于长江流量大、流速快,水体纳污能力较强、净污速度较快,遇到风险时,其处理的速度也快,不足3 d即可。即使潮汐条件发生异常,其影响也可控制在4 d以内。
2.3 应急能力评估技术应用
济南市中心城规划范围东至东巨野河,西至南大沙河以东(归德镇界),南至南部双尖山、兴隆山一带山体及规划的济莱高速公路,北至黄河及济青高速公路,面积由上版的526 km²扩大到1 022 km²。城市面积的快速扩张,需要对城市供水系统的应急能力做出科学的评价。
2.3.1 突发事件汇总
原水水质问题主要来源于水库水量和输水渠道防护不周。历年水质污染事件总结如表6所示,渠道遭受垃圾粪便污染及突发车辆漏油污染占水污染突发事件的很大比例,此外由于自备井众多,管理不利,自备井的污染也是水源污染的重要类型。出厂水水质受原水水质影响严重,在高藻期为保证管网中的余氯量致使出厂水消毒副产物污染,每年高藻期,均出现不同程度地过消毒副产物超标现象。此外,出厂水受更换净水剂的影响也比较大。
2.3.2 评估结果
根据上述城市供水系统应急能力评估指标体系、指标权重和评价标准,对济南市城市供水系统应急能力进行综合评价,为方便讨论与阅读我们仅仅选取评估得分表7中水源、取水、水厂3个因素进行示意,除此之外还有输配水、住区供水、储水、其他等因素不在赘述。评估中涉及到的现状评价指标值来源于相关政府部门2009年的统计资料,其中水源地的植被覆盖率通过采用RS和GIS技术得到的基础数据。
根据上述评估指标的权重及其得分,计算出城市供水系统应急能力评价指数为5.41。综合应急能力接近一般等级底限,水源结构相对单一,应急水量供给维持在临界点,存在水质污染现象,水厂工艺陈旧但运行稳定。
水源的应急能力评价指数为1.57。主要问题是水源类型多样,但现状供水单一;工业自备井地下水开采量大,再生水的利用量少;多水源间缺少互备互调保障。取水的应急能力评价指数为1.22。根据地质条件和河道冲刷和淤积的特定选择合理的取水点,完善取水设施突发事件应急预案,从而保证取水的可靠性。水厂的应急能力评价指数为0.36。济南市水厂设施陈旧,处理工艺及配套的电力系统等都亟待升级改造。
03 结 论
城市供水系统风险识别与应急能力技术建立了风险识别及分类方法,识别规划层面影响系统安全的高危风险要素,研究并建立了相应指标体系,实现城市供水应急能力的综合评估。属于集成创新和应用提升创新,一方面对供水系统各规划层次、全流程进行高危要素的识别,对高危要素进行定量化计算,得到风险水平,以此为基础对高危要素分类,从而构建规划调控矩阵模型;另一方面基于高危要素的识别,提出关联的应急能力评估的指标体系,通过对城市应急能力的评估,优化供水设施布局,制定应急供水规划,提高城市供水安全保障水平。供水系统风险识别与应急能力评估技术位于技术就绪度的TRL8阶段——技术研发的大后期阶段,重要的研发性、探究性、证明性实验基本完成,但大规模的工程应用实例相对不足,仍需在多个城市开展大量实验,继续提升技术就绪度才可可大规模推广应用;其余四项技术作为供水系统风险识别与应急能力评估技术的补充和延伸,技术就绪度基本处于TRL6阶段,仍旧要以不断地研究实验、改进实验为主,进一步深入和完善,争取技术早日成熟以走向工程应用阶段。
通过两个城市的技术验证和评价,对常州市以长江为主要水源地的供水系统开展了风险识别应用实践,风险识别结果清楚明晰符合实际情况。对济南市供水系统的应急能力进行全面评估,评估结果准确的找出了当地供水系统的短板与不足——水源较为单一,各个水源之间缺乏相互的保障和协调,工业用水大量依靠地下水的问题。以上两个实例证明了该技术总体较为成熟,适当提升后可实现标准化。技术创新类型属于优化提升类,达到国内先进水平;简化技术操作、提高推广的实用性。该技术适用于全国范围的供水系统风险评价和应急能力评估;在关键技术指标和参数选择上,结合国内实际做了适当优化调整,更能反映国内供水系统风险识别和应急能力的实际。适用于分析不同地区影响城市供水安全的危险要素及其差异的识别,风险识别方法适用于城市级以及各种类型和规模的供水企业,可指导从源头到龙头的运行、设备、化学品的风险评估,包括了取水、制水、输配水和二次供水4个子系统,企业以外的其他主体可参考执行。城市供水系统应急能力评估方法针对识别出的风险,评估城市供水系统在应对风险中的能力和水平,并建立城市供水应急预案编制大纲。城市供水系统风险规划调控措施主要应用于城市供水规划(总体规划、专项规划)等顶层设计文件对城市供水风险的宏观管控和应对,通过对城市应急能力的评估,优化供水设施布局,制定应急供水规划,提高城市供水安全保障水平。本关键技术适用于全国范围的供水系统风险评价和应急能力评估,评价效果较好,适用性强。
作者:石炼、周飞祥;作者单位:中国城市规划设计研究院。
来源:给水排水











