携手同行,共创辉煌!
中文
|
English
首页
18luck网娱乐官网
标准规范
政策法规
新闻中心
协会动态
新利官网登录入口
工程案例
教育培训
专家智库
科技推广
会员中心
国际交流
产品推荐
新利官网登录入口
-
2021年会技术交流论坛
>
-
2022/2023年会技术交流论坛
>
2022/2023年会技术交流论坛
当前位置:
首页
>
新利官网登录入口
>
资料下载
>
2022/2023年会技术交流论坛
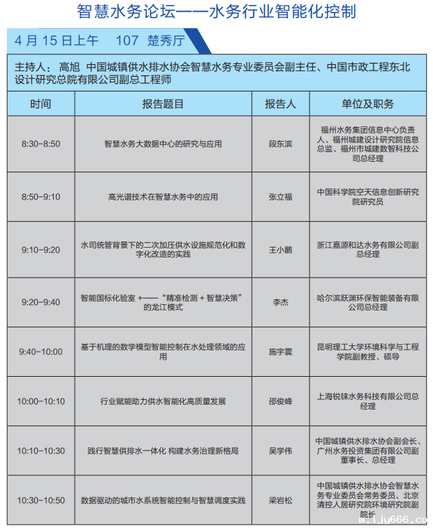
智慧水务论坛——水务行业智能化控制
发布日期:2023-05-24
来源:中国城镇供水排水协会
附件:
智慧水务论坛——水务行业智能化控制
新利直营官网